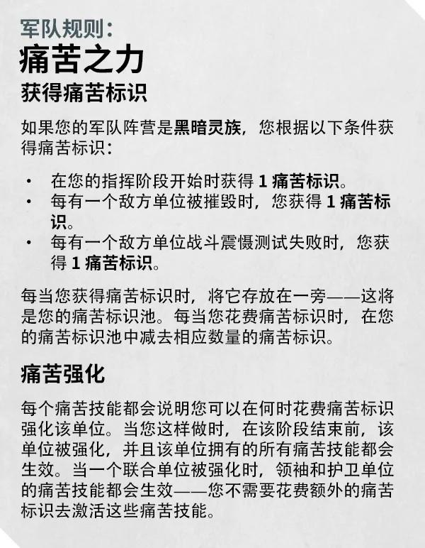
當方舟靈族逃離了他們帝國的覆滅,並設法避開了色孽誕生所帶來的最嚴重餘波時,黑暗靈族卻對此感受得更為深切。他們的靈魂遭受了巨大的精神撕裂,這種撕裂正緩慢而持續地將他們的生命本質拖入黑暗王子的領域。唯一能夠阻止這種滑向永恆毀滅的方式,就是沉浸在極端情感表達的浪潮中,以痛苦、恐懼和悲傷為食,將這些情緒化作自己的力量與活力。

在戰場上,一旦黑暗靈族開始屠戮成群的弱小敵人,這種特性便會為他們帶來顯著的戰力提升,這一切都體現在全新升級的痛苦之力軍隊規則中。獲取關鍵的痛苦標識方式與以往類似,依舊依賴於持續摧毀敵方單位並使其陷入戰鬥震懾狀態,但不同的是,如今你不再將兩種通用技能之一賦予花費標識的單位,而是每個資料表都擁有其專屬的痛苦技能。

這些技能是在單位原有規則之外的額外加成,並且每個單位,從最底層的陰謀團戰士到刀刃女王本人,都擁有各自的痛苦技能。前者可以獲得重擲失敗的致傷擲骰的機會,而莉莉絲.海斯佩拉克斯則會為她所率領的整個小隊注入額外力量與護甲穿透加成,使其戰力飆升。


至於分遣隊規則,現實空間掠襲者與索引中的版本大體相同,但現在會因為你把陰謀團戰士、巫靈和血伶人三種單位混搭進軍隊而給予更豐厚的獎勵。仇怨表演則深度綁定巫靈,全軍共用戰鬥藥劑,為你的角鬥士們調出一杯杯主題增益的強烈藥劑,而巫會密團則寄望於黑暗靈族那些血肉怪胎天生的頑強,用他們活活耗垮對手。
裂穹強襲沿襲了黑暗靈族經典的閃電突襲打法:部隊剛脫離艦船便獲得強化,傾瀉殘酷血雨般的火力。鑒於黑暗靈族的多數遠端武器已憑藉針對步兵等規則輕易造傷,本次分遣軍規則不再追求更高傷害,而是直接無視敵方掩體,令其失去寶貴的豁免,或在你跳離掠襲艇、沖入近戰的瞬間,進一步提升你的命中率。

強化規則與計謀進一步放大了這種與運輸工具的聯動:在部隊離艦船後,無論是位於載具附近的步兵,還是載具本身,都能獲得實用加成,既提升火力,也增強耐久。
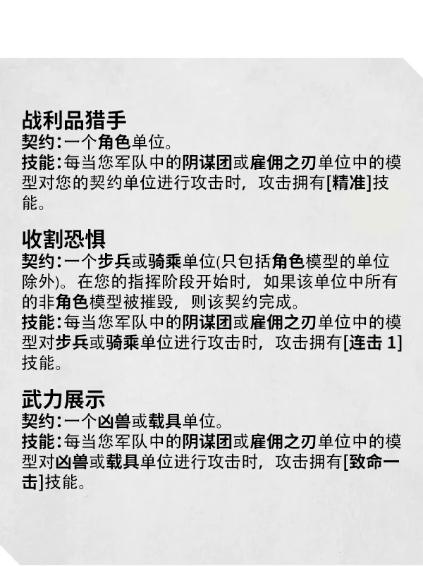
陰謀團武裝向來以雇傭殺手作風聞名,尤其擅長獵殺高價值目標。謀殺計畫規則讓你能夠為敵方單位掛上懸賞,集中全部火力將其殲滅,並在得手後收穫一大筆痛苦標識。


你的四項強化會讓執政官們武裝得既致命又詭譎:戰前部署階段即可調度部隊,還能在戰鬥中回復耐傷。而計謀則更是一套萬能工具箱,專門圍繞契約單位做文章,確保你的火力足夠集中,絕不辜負那個突發奇想、居然敢對安格隆下達追殺令的蠢貨。
記住,《聖典:黑暗靈族》以及包含全新執政官模型的《現實空間掠襲者》戰鬥部隊,即將在各戰鎚店家販售。
Share this :
George May 3, 2015, 6:32 PM
Great blog post! Following